用户背景
四川龙泉驿华油兴能天然气有限公司为成都龙泉驿区、成都市经济开发区20多万户用户提供天然气供气服务。成都市经济开发区正处于高速发展的阶段,众多大中型企业落户于此。这些客户用气是否稳定、方便、高效,是龙泉华油兴能天然气公司最为关注的问题。根据整个经开区发展的用气需求,龙泉燃气从2011年启动了中国石油经开区配气站的建设,对经开区、龙泉驿区的燃气管网进行了整体优化,提供高质量的燃气服务。
用户需求
为客户提供“真诚、高效、务实”的服务是公司的一贯宗旨。然而,由于成都市经济开发区的超常规快速发展,龙泉燃气的客户服务面临着诸多挑战:客户来电太多,高峰期应接不暇;客户咨询的常规问题没有提供统一的参考依据,查找半天浪费时间;客户投诉的问题工单无法统一管理,服务状态查询复杂;同一个客户多次打入电话时,不是同一个话务员接话,一个问题要询问几次,造成客户不耐烦。由于种种限制,燃气公司一时成为“投诉大户”。
为了及时有效解决用户投诉、反馈存在的各种问题,星网锐捷统一通信帮助龙泉天燃气公司建立了客户服务呼叫中心系统,与天然气网上营业厅系统、短信通知系统无缝对接,架设起了全面、立体的服务网络。
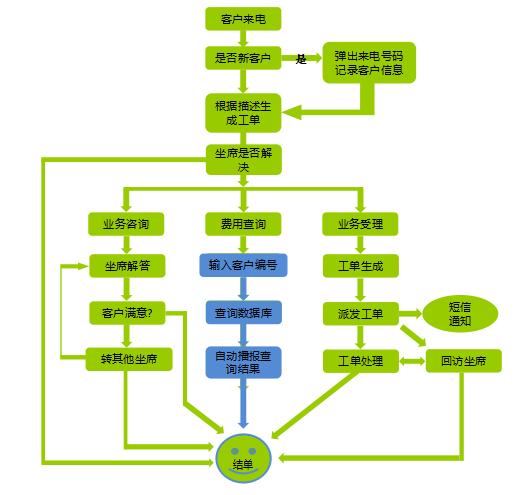
立体化的服务网络
星网智信呼叫中心是基于IP的一体化客户服务呼叫中心解决方案,以用户最常使用的400服务电话为中心,连通网上营业厅、短信营业厅,形成了电话、网络、短信“三位一体”的立体化服务网络,用户可以通过电话、短信、网络中的任何一种方式,方便地向龙泉燃气公司进行咨询、投诉或建议。
同时,服务中心建立起内部工单流程系统,从坐席接到客户业务受理需求开始,驱动客户业务派单、处理、反馈、结单等一系列流程。这种CEBP(Communication Enabled Business Process)的方式,加速了问题的处理速度,并确保每一条问题都能被随时跟踪,避免出现“无头公案”和“烂尾问题”,大大提升了客户服务质量。

有力的培训保障
仅仅建立了“三位一体”的立体服务中心还不够,为了保证服务中心的长期顺利运转,对系统的维护人员、服务人员要求很高。星网锐捷统一通信针对这种情况,对龙泉燃气服务中心的系统管理员和呼叫中心班长等进行了专业的培训,确保系统日常使用、维护顺利进行,为呼叫中心的正常运作提供了保障。
用户价值
在星网锐捷的帮助下,四川龙泉驿华油兴能天然气公司建立了以IP呼叫中心为核心的立体化服务系统,客户的投诉渠道更多样化,投诉问题得以快速有效地解决,客户满意度显著改善,同时公司的形象大大提升,获得了龙泉天然气公司领导的认可。