投诉情况设定
前些时日,网上几个朋友看到了一个投诉,都在鼓励我希望我能对照标准分析一下,其实我总是喜欢用分享一词来形容我的心情,下面我就浅谈一下关于这个投诉。再谈之前,我建议,我们先来做一个设定。
1、投诉事件双方均无恶意;
2、事件过程实属完整,延误也非不可抗力造成;
3、我们的解析仅针对事件本身,不涉及任何投诉、解决方。
投诉的定义
让我们先来明确一个概念,什么是投诉?BS8600中对投诉下的定义是:投诉,顾客的任何不满意的表示,不论正确与否。ISO10002中对投诉的定义是:投诉是指由于产品质量或服务本身,没有达到消费者的期望,消费者向组织提出不满意的表示。
投诉的真正含义
通过这两个定义我们不难看出,投诉其实就是被服务对象的一种预期期望,没有被服务提供方来满足。正是基于这种落差,客户才会产生投诉,让我们再用普通的语言描述一下,投诉其实就是顾客的期望,下面的投诉,也是显示出,客户在接受服务的初期,认为服务提供方可以为其提供准时、优质的服务。--我们在讲客户投诉体系的时候,经常讲,客户对组织的投诉,恰恰说明了,客户对组织的希望和客户想继续接受服务的潜在期望。所以,从这个角度上讲,客户投诉越多,说明客户的期望和客户继续接受服务的愿望将越高,同时,对组织解决投诉的能力和及时性要求程度就会越高.
投诉事件回顾
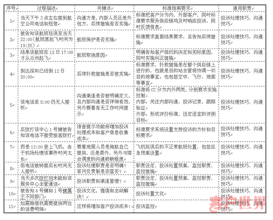
下面,我将依照投诉管理系统之标准要求指南,在投诉原文基础上添加关键点。
在外工作7年,今年兴冲冲带着老公和宝宝一起回家过年。由于老公没有假期,本人需要一个人带着宝宝回来。
我通过海南航空公司的网站订购了2011年2月11日由兰州飞往深圳的机票。航班号HU7743。当天下午3点左右接到航空公司电话和短信,(解析:沟通方是,内部人员还是外包方,后续措施有否实施)被告知该航班延误至当天22:00(航班原起飞时间为19:25)(解析:航班保护是否实施)。后又再次接到航空公司通知航班延误至当天23:40。由于我一人带着9个月的宝宝回深圳,我还挺感激航空公司及时通知了我。结果该航班在12日17:00才从兰州起飞,(解析:航班取消原因?)达到深圳已经到12日20:00。(解析:后续补救措施是否被实施)而海南航空的呼叫中心真是店大欺客啊。
1、海航两次发短信告知如对航班信心有疑问请拨打950718然后拨打6号键,本人自12日早6:17分拨打该电话,电话提示“我们将尽快接听您的来电”。该电话至8:00仍无人接听。(解析:沟通渠道是否被明确定义,且内部沟通是否详细有效,另外要看有无工作时间提示)后拨打该中心1号键被告知该电话不接受旅客拨打。(解析:语音提示功能将增加投诉处理成本和客户信息收集成本)
2、由于我一个人带着9个月的宝宝回深圳,因此当天虽有旅客罢乘,但本人未参与。而是13:00登上飞机。由于机场处理该事件时间太长(解析:要看地服人员是海航自己提供,还是委外,另外与塔台调度的沟通顺畅程度),而我抱着宝宝已经一天一夜,体力严重透支。因此我再次拨打海航服务热线950718,希望帮我核实一下当天该航班是否计划执行,如不能飞我可以改签其他航空公司。(我的家人由于担心航班再次取消,在兰州机场也从12:00等至17:00)结果多次拨打无果,我要求该中心当天当班主管接听一下我的电话,但电话被转接后长时间无人接听。(解析:投诉处理职责是否明确?首问负责制是否落实?)当天多次拨打均未能和该服务中心主管通话。(解析:投诉职责和渠道管理?)
3、后续我拨打该热线投诉,要求赔偿我电话费损失。被告知6号键和1号键属于不同部门,(解析:投诉文化,推诿和主动解决?)如需赔偿我需要提供两边的话费明细。(解析:这样将增加客户投诉成本!)由于国内通讯运营商均无该业务,我认为这是该公司对我的故意刁难。
不明白海航为什么这么牛,海航的呼叫中心为什么这么牛。
投诉管理体系中的核心理念
以做为投诉管理体系最重要的是如下几个方面:
1、投诉处置框架
2、沟通方是和程序
3、记录的完整性
4、文件化的处置流程
5、应急预案和监控
6、系统改进
其目的结果最显著的就是要达到:
1、投诉处置效率
2、投诉职责的全员和供应链的落实
3、投诉处置的文化全系统传播

作者曾就职于英国标准协会,任中国区服务行业大客户经理,现为职业顾问。
来源:CCMW