当你在机场又一次听到“我们很抱歉地通知您,由于航空流量管制,原定15点起飞的飞机将有所延迟,具体时间请留意进一步通知”时;当你深夜达到酒店,却发现原先电话预定好的房间已被其他客人入住时;当你收到网购的IPAD2,兴致勃勃地玩起鳄鱼要洗澡却发现不时死机时,你是否觉得很不爽、想立刻拿起电话投诉呢?对产品服务提供方而言,如何在第一时间发现并定位客户“体验落差”,如何借助高效互动渠道开展快速有效的针对性服务补救,成为体验经济时代核心竞争力的重要一环。
一、什么是服务补救?
百度名片对服务补救的定义是:所谓服务补救,是指服务性企业在对顾客提供服务出现失败和错误的情况下对顾客的不满和抱怨当即做出的补救性反应,其目的是通过这种反应重新建立顾客满意和忠诚。服务补救是一种反应,是企业在出现服务失误时对顾客的不满和抱怨所做的反应。
我们认为服务补救其实是一种针对客户表现出来的体验感知落差不满所采取的及时的、有针对性的一系列挽救措施,旨在最大限度消除客户感知落差、最大限度维护客户正面体验感知。如引言中谈及的机场晚点播报,优秀的航空公司会在通知的同时第一时间告诉客户“正在积极申请尽快起飞,预计将于15:40分起飞,对此给你出行带来的不便深表歉意”,部分公司还会视乎晚点时间长短而针对性地提供餐点、在线阅读书籍、在线体验游戏等补救措施。
二、为何要开展服务补救?
1、从服务价值角度看:我们知道“客户满意度=客户期望值—客户体验感知”,在竞争日益激励的今天,公司都会花费大量资源加大宣传营销、塑造正面品牌形象,这在无形中也抬高了客户的期望值,而实际消费时由于消费个体的主观差异、受各种客观环境因素和突发因素影响则不可避免会出现上文提到的飞机晚点等服务体验不佳的情境。基于“产品可复制,服务难复制”的业界共识,越来越多的公司致力于打造卓越的服务优势、塑造优势服务品牌,而客户在体验产品服务时的不满一般都会通过其服务渠道进行传递反馈,如不能及时应对和补救,势必让客户对公司整体的服务形象失望,继而影响服务品牌价值。
2、从峰终效应理论角度看:我们知道一段服务体验的“最高峰”和“最终时刻”是决定客户全程愉悦体验的决定性因子,反之,一段服务体验的“最低谷”和“最终时刻”也是决定客户全程不满体验的决定性因子,因此及时开展客户修复、尽可能降低“最坏体验感知程度”对提升客户口碑极其重要。
3、从客户信任忠诚角度看:我们知道“信任关系是很难建立的,一旦遭到破坏,再次重建难度极大”,因此第一时间发现客户不满并采取有效措施对于维护信任关系比后续花费更大代价重构客户信任关系更有意义。TARP研究表明,如果公司了解客户不满却无法提供解决方案的话,客户保留率仅为9~19%;如果解决方案令客户满意,保留率可以提升至54%;如果问题当场即得到迅速纠正,保留率最高可达82%。因此从客户信任和忠诚度角度来看,有效的服务补救是“盈利收入”而非“成本支出”。
按照不同的划分纬度还可以给出很多服务补救必要性的论证,对服务至上导向的公司而言服务补救是极其重要的,是其日常服务工作的重要一环。
三、如何开展服务补救?
(一) 补救5原则
1、必须是积极主动的:有效的服务补救首先必须是积极主动的,需要通过补救执行者的热情主动来感染客户,态度上的诚恳主动要比技巧上的娴熟有用得多。
2、补救程序是有计划性的:需要针对经常发生又不能设计在系统之外的服务失误拟定应急预案,方便一线“流程化启动执行”,例如上文提到的飞机晚点,应急预案中应包含不同的晚点时长下对应的补救方案。
3、补救是及时的:越早发现并定位客户感知受损点、越早开展服务补救,客户感知会越好,最高境界是在潜在受损客户感知到“服务落差”前就提前发现并主动解决潜在问题。
4、补救是有针对性的:补救必须有足够的针对性,要能有效契合客户感知不满点、有针对性提供补救措施,如针对客户不满新购汽车质量问题,在保换期内补救措施是换车,过了保换期可以提供延长的免费维修服务,让客户不满的问题得以直接或间接地替代解决。
5、补救需要足够的技巧和授权:流程可以接近完美,但执行起来客户最终感知差异却很大,关键在于执行者,因此开展有效的培训可以在一线员工中树立自信、增强补救能力。此外为保障服务补救的成效,在应急方案中应明确补偿资源的授权范围,比较常见的是分层分级授权。越是重视服务、管理水平越先进的公司,授权一线的补救权利就越大,既体现了充分信任,也使得服务补救开展起来最有效。
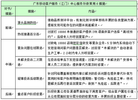
(二) 补救6措施
不同的企业因产品和服务不同,对应的补救措施也不尽相同,下面笔者将结合工作实际、重点探索作为公司最大客户接触渠道的10086客服中心当前常用的6大服务补救措施。

1、源头品测防控
(1)理念背景:质量管理大师克劳斯比(Crosby)指出“质量应该是零差错的,应该一次性把事情做对”。为保障客户对营销方案的体验感知,公司在营销方案正式推出前会邀请内部不同部门模拟客户进行体验并提出改善建议,优化后再行推出。而客户服务中心作为预审把关者,将代表客户声音、承担品质测评主体职责,需对照“营销案必备元素表”,认真仔细做好预审测评工作。
(2)主要做法:为提升内部客户模拟体验的管理效益,2010年广东移动搭建了“品质测评管理平台”系统,可有效实现营销方案需求方提交、公司不同部门分环节分层级授权审批讨论。
(3)相关成效:以江门移动为例,2012年1~6月合计使用该平台共测评营销案54个,营销案预审率达95%,测评后营销案万客户投诉率从2.1下降到1.3,降幅高达38%,成效明显。
2、10086接通百分百
(1)理念背景:我们珍惜每一次和客户互动交流的机会,真诚希望能为客户提供所需的服务和支持,以每一次客户体验愉悦为最终目标。在公司统筹安排下,12年以来对每月拨打10086未能成功接通的客户提供离线预约和电话回访服务。
(2)主要做法:借助10086自动服务语音,当离线预约开关开启时,客户遇到排队繁忙可根据语音提示在线按#键选择离线预约服务,24小时内由我司在线服务人员主动外呼服务客户。
(3)相关成效:以2012年6月中心数据为例,客户登记预约量为22720件(约占当月人工话务总量的0.8%,对应比例和当月话务整体忙闲程度密切相关),24小时内回复成功率为66.32%,对应客户短信回复满意度高达96.37%(较普通入线客户高出1.12%)。其中23.60%的客户在成功离线预约24小时内会选择再次拨打10086,仍处于高位,也侧面说明了广东客户可接受的服务耐性,此外离线预约100%回复策略在客户端仍需一个较长的适应过程(如表1)。

3、复杂问题在线跟进
(1)理念背景:如果不能令客户当次来电需求得到彻底有效的解决,客户就不可能“真正感知满意”,后续可能会再次拨打热线咨询,对资源损耗和服务质量而言是双输局面。日常数据统计发现,短彩信、GPRS上网等特定复杂业务一次问题解决率较普通业务低2~5%不等。
(2)主要做法:对于客户致电10086咨询短彩信、GPRS上网等特定复杂业务,在当次交互服务结束5分钟内由系统自行下发调查短信,询问客户问题是否得到解决。对于回复“未解决客户”自动生产在线跟进工单,由专席人员在回复2小时内外呼客户进行主动服务,做到“一次接触、全程响应、持续跟进、真正解决”。

(3)相关成效:
以中心6月数据为例,当月短彩信类业务在线咨询量5399件,短信回复率为16.5%,回复率较低可能和“复杂业务在线跟进策略”刚推广、问题已解决的客户懒于短信回复确认有关。
回复的891人中553人回复“未解决”,如果将回复“解决”和沉默未回复客户视为在线问题得以解决则在线解决率为89.80%,和普通业务的一次问题解决率相当,也侧面验证沉默客户基本属于“问题已解决但不回复短信”。
在成功回访的470条外呼记录中466个问题可以在外呼过程中由专席确认解决,剩下的4个问题需再次派单后台投诉专人处理,回访解决率高达99.10%,可见对于短彩信等复杂业务,当一次在线被动服务后针对未解决客户的二次主动回访沟通引导,相关问题基本都能得到在线解决,侧面支撑“复杂业务在线跟进”策略的价值和必要性(如表2)。

4、未解决投诉二次跟进
(1)理念背景:对于每一单客户投诉都要做到百分百实时跟进、闭环归档,确保客户感知不满意问题得到有效跟进和解决。在日常投诉处理过程中,由于受限客户主观态度和不同投诉处理人员技巧匹配等因素,可能出现某个投诉工单A员工回复客户不满意,但安排有经验的B员工回复,在不同的回复流程和补偿方案下客户最终可能会“相对满意”。
(2)主要做法:在投诉工单归档后下发短信调研客户投诉问题是否已解决,对于回复7表示问题未解决的客户,系统实时生产未解决投诉二次跟进工单,由专席投诉人员在48小时内二次回复处理,直到客户满意归档。
备注:对于客户投诉,中心内部按照“三级投诉应对机制”处理,一次跟进为普通投诉处理人员,二次跟进为专席经验丰富人员,三次跟进为升级至省公司专席会诊处理,经过三级过滤,所有客户投诉可做到100%闭环归档。

(3)相关成效:以中心6月投诉数据为例,当月8455件投诉中一次投诉未解决率为4.1%。对这352件回复未解决的投诉工单安排专席人员二次处理,仅有3人不接受,当月整体未解决率大幅下降至0.8%。再经过三级升级投诉处理,确保8455件投诉工单均得到及时有效处理,实现100%闭环归档(如表3)。

5、疑难投诉后续跟进
(1)理念背景:在移动通信行业经常遇到客户投诉某地方信号覆盖弱的问题,由于建设基站工程周期较长,难以在规定的96小时内归档该类投诉工单,为此本着“相互理解、持续跟进”原则,对于该类投诉我们一般采用“先挂起、后跟进”策略。
(2)主要做法:针对网络信号覆盖类短期内难以快速解决的投诉工单执行“暂归档”,待承诺时间到期后系统会自动激活该工单,由专人跟进回复客户。实际操作中该类工单首次处理人员需阶段留意关注,如在承诺回复客户时间前客户二次投诉同一问题,应由该投诉人员处理回复;如在承诺时限内相关问题有最新进展,投诉人员可短信阶段通报客户知晓,提升客户等待感知。

(3)相关成效:以中心数据为例,2012年1~6月累计暂归档后续跟进工单2100件,其中1925件工单能在规定时间内如期回复客户,后续跟进承诺兑现及时率达91.6%。
备注:对于少数无法接受暂归档长期等待的客户建议考虑按升级投诉流程处理,需灵活运营补救资源政策,使用替代方案提升满意感知。如A客户无法接受住宅处经常信息不稳定问题,可免费为客户赠送通信助手业务,用于客户漏接电话给与及时提醒等。
6、重点客户阶段修复
(1)理念背景:研究发现拓展一个新客户的成本往往是维系一个老客户成本的4~5倍,在通信行业竞争日益激烈的今天,存量客户保有是决定企业市场占有率的关键,因此对于存量客户的细分研究、阶段性开展专项修复方案十分必要。
(2)主要做法:客服中心利用巨大的客户接触优势,结合CRM支撑系统细分客户行为资料,按照CPC(业务-渠道-客户)相匹配策略一方面借助公司整体营销和传播资源,针对重点客户开展阶段主题修复;另一方面充分利用客服中心自有渠道优势,提供双高双优尊享服务,加大在线服务营销力度,塑造服务长板竞争优势(如表4)。

四、总结和延伸思考
(一)主要结论
1、关于服务补救:是不可避免的、是时刻存在的、是极其重要的,有效的服务补救是“盈利收入”而非“成本支出”。服务补救的理念应根植每一个服务人的脑海深处,应专题研究、系统规划,提升公司整体服务补救能力,进而提升公司整体服务能力。
2、呼叫中心在服务补救上的特殊作用:呼叫中心作为公司最大的客户接触中心,具有天然的客户资源优势,在服务补救上应发挥更大的作用,应和公司其它部门建立紧密的合作关系甚至承担公司客户服务补救的牵头组织工作。
3、服务补救6措施:根据客户来电前中后的逻辑介绍6种常用修复措施,包括源头品测防控、热线接通百分百、复杂问题在线跟进、未解决投诉二次跟进、疑难投诉后续跟进和重点客户阶段修复。
(二)几点思考
1、一次就做对:质量管理大师克劳斯比(Crosby)指出:“质量应该是零差错的,应该一次性把事情做对。”最好的服务补救是不需要开展服务补救,是在产品服务推出前就已经“内部模拟体验,发现问题并前端解决了”。
2、补救无时不在:你永远也无法令所有的客户感知满意,客户感知不满是恒久存在和不可避免的,我们能做的就是第一时间发现并及时开展有效的针对性补救策略,因此服务补救的概念需根植在每一个服务营销人员的脑海中,在日常服务生产过程中时刻洞察客户可能存在的“感知不满”,及时触发并启动相应的服务补救措施。
3、修复执行者的态度和授权:真诚比任何手段和技巧更能打动人心,服务补救成败关键在于最终的一线执行者,积极正向的专题培训是不可缺少的,此外充分的授权能极大程度提高一线补救效率,令客户的感知更好。
4、关于服务保证:克里斯托弗•.哈特认为服务保证是促进和实现服务质量强有力的工具,其首要功能在于降低与购买相关的可见风险,为公司提供一个明确的客户需求和服务承诺标准,在公司无法实现客户期望的服务保证、也无法支付足够的补偿资源兑现服务保证时需慎重对待服务保证。
5、善用替代方案:经济学认为幸福是一种主观感知,具备相对性。从客户消费感知看,体验是一种“综合感知”。以汽车为例,如购买1年后发现总是存在某个小问题而4S店无法换车也无法彻底解决这个问题时,也许延长免费保修期是一个最佳的替代方案。洞察客户深层次的需求,为其提供有效的针对性替代方案,往往能实现双赢。
6、长短板感知:服务补救的首要功能在于最大限度提升公司的“最大短板”,尽可能降低最差的负面感知,因此在资源有限时可以考虑优先针对特定领域开展服务补救,可以考虑对不同领域倾斜不同的补救资源。
7、服务补救悖论:有人认为经历过较差的服务体验后有效控制了客户期望值,后续有效服务补救后客户会有“明显的感知提升”,这种情况一次可能会成立,但客户经历过多次“不佳体验”的话,流失是迟早的事,因此不要刻意降低客户期望值,也不要指望“服务补救是万能”的。也有人认为过度的服务补救会抬高客户期望值,使得部分客户“惯于钻空”,进而给企业日常运营带来较大的成本损失,实际上我们不能因为1%的客户而否定其他99%优质客户,针对1%可能的恶性钻空客户加强数据共享和专人沟通、最大限度降低成本支出,要比担心而不敢开展服务补救好得多。
8、向客户反馈学习:服务补救是一种临时性的过程措施,同时也是一个“绝佳的客户信息收集过程”,不要为了开展服务补救而做服务补救,要善于闭环跟进,做好后续补救工作的数据收集分析,精确定位客户感知不满点,源头推动公司流程优化,争取“一次就做对”。
作者陈军雄为广东移动客户服务(江门)中心总经理,张博为广东移动客户服务(江门)中心副总经理,孙小波为广东移动客户服务(江门)中心综援室经理。
来源:CCMW