Ramesh Venkat 博士 创始人及总裁, CeQuotia Consulting 2012/04/27
"如果我问人们他们需要什么,他们一定会说:更快的马," - 摘自 Henry Ford
真的要听客户的声音吗?
已故的Steve Jobs并没有这样做,至少在产品特性方面没有。人们一再呼吁的Flash功能至今没有出现在苹果的产品上。很显然相当一部分客户将受益于Flash功能的启用,但苹果下定决心这样的事情不会发生。
苹果和其它一些独树一帜的领先企业一样,并不以专注于客户的群体为制定决策的基础。他们的设计决策是企业内部综合许多考虑之后制定出来的,这些考虑包括战略、技术和财务。MacWorld.com上有一篇文章就过往苹果对客户需求的响应作了非常有趣的分析,其结论是苹果只是偶尔会响应客户,还非常慢。另一方面,净推荐分数的发明者Fred Reichheld则提出证据说苹果对待客户反馈的态度是非常严肃的。
如果Henry Ford真的说过关于人们想要“更快的马”的事情,那他的比喻真是太恰当了(但这个引用的真实性有待商榷)。但是福特家伟大的子孙和福特汽车公司执行主席Bill Ford确实说过:
“在福特,我们会替人们勾画出他们想要的东西然后呈现在他们面前。”
像Henry Ford和Steve Jobs这样的开拓者很明白客户总是善于描绘他们的痛苦之处却并不擅长展望未来和构想出下一代的解决方案或革命性创新。在苹果身上,他们似乎懂得何时应该倾听和响应客户,何时应该忽略客户的请求。
另一些公司则采取完全不同的方法,他们耗费大量资源在搜集客户洞察上。P&G就是一个客户之声促成创新的典型例子。P&G在VoC项目上的开支非常巨大。
客户之声并不意味着每个大大小小的决定都要得到客户的认可。总有些客户需求与企业战略相驳或因为各种原因而缺乏可行性。
不必认为客户永远是对的。客户只是有时候对。在牛回家之前你可以把所有客户反馈都搜集起来,但知道何时做出响应何时不做响应才是决定反馈项目最终影响力的关键所在。
什么是客户之声?
自从客户之声(VoC)这个词在19世纪80年代后期到90年代初出现在新产品开发中之后它很快就成了企业的日常用语之一。品质功能开发(QFD)的核心内容之一就是参考VoC,专注于捕捉客户需求和要求。然后将其转化为产品属性。
如今的VoC蕴含着更多的意义。某全球知名的咨询与调研公司认为这个词代表了所有客户反馈,包括客户满意度(CSAT)研究。有一些企业将用户主动张贴在社交传媒网站上的评论也纳入VoC的范畴。VoC这个词创始之初的含义是:一个有着明确定义的识别用户需求的严格流程。不过现在它变种成任何形式的用户反馈,包括未经请求的用户输入。
目前的问题是反馈实在太多,信噪比严重超标。所以,一个好的VoC项目必须能够把对客户重要的地方放大给企业看到。
在这里必须旧事重提一下西南航空的例子。西南航空早期的客户调查显示友好的服务和极高的周转率是客户认为最重要的特性。这正是西南航空 的闻名之处。他们并没有提供最好的座位也没有在飞行中提供其它奢侈服务。但他们所追求的差异化为这家公司带来了整个行业艳羡的业绩。他们不仅捕捉到了客户之声,而且就此采取了极为明智的措施。
VoC项目的特性
我们对VoC的看法摒弃了社交传媒网站上用户自己张贴的内容。我们将之视为一个正式的系统化的客户输入信息采集流程,其成果不仅用于产品开发,同时也服务于整个企业不断成长和提升的总目标。这样的项目一般具有以下属性:
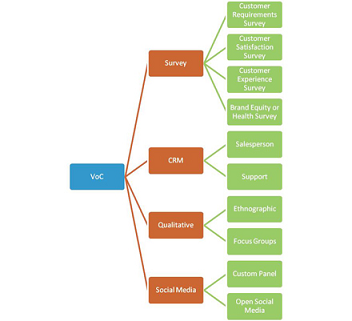
可供VoC使用的方法
关于捕捉客户反馈,有许多种理论和方法可供使用。下图向大家介绍其中的一些:

上图中的有些项目需要稍加解释。客户需求调查应当并且只专注于了解需求和需要。客户体验调研是一种发生在交易之后的调研,它所捕捉的客户反馈在时间上非常接近交易发生的时刻,可以在问题刚产生不久时就把它处理掉。而另一方面,客户满意度调查则发生在很长时间以后,它通常用于创建CSAT索引和作为基准。从严格意义上来说它并不是为捕捉用户需求而设计的。
CRM应当能使销售人员记录与客户有关的评论,然后对此进行分析。呼叫中心的电话记录对研究客户所面临的问题非常有价值。
利用专门设计的社交传媒、封闭网络或客户面板来提供反馈是可行的方法之一。许多大型企业都选择这么做而不是依靠Facebook或博客上的评论。开放的社交传媒或网络(从Facebook到评论网站再到博客)令企业很难控制上面张贴的内容。下面我们来探讨三个搜集客户反馈数据的方法,它们各有利弊。
新生事物:社交客户之声
最近我正打算买一辆新车。我把选择缩小到3个,然后上网看评论。我发现其中一个品牌在某评论网站上有200多条相关信息和评价。平均分在8.6(总分10)左右,看上去似乎很不错。大多数评论都非常正面,但也有少数非常负面。这家企业应该去关注那些非常负面的评论吗?有时候客户的不满来源于不切实际的期望或不恰当的使用方法。
如今的消费者有太多可以发表自己意见的场所,卖方自己的网站,评价和评论网站,博客,Facebook等等等等。近期我对Facebook用户所做的一次调研显示Facebook上来自“朋友”的评论最有影响力。所以不管企业愿不愿,它都必须监控社交传媒上正在发生的事情。
社交传媒空间上铺天盖地的客户反馈使企业很难去其糟粕取其精华。再加上有时候有些在线评论和评价受到某些因素的操控(see a Lie Detector Test for Online Reviewers)。于是客户之声很不幸地变成了客户噪声。
像Communispace这样有专门开发的品牌化在线社区的企业对搜集信息来说非常有用。它可以当成一个在线客户面板。提供反馈的成员受到精心挑选。Dell在它的IdeaStorm网站上使用了一个标新立异的方法。在那儿Dell的用户可以就他们想要看到的产品特性提出反馈,然后其他人对此进行投票。抓住大多数人心理的想法自然排名靠前。Dell会针对排在前面的主意采取行动。这个站点是专门针对Dell产品的,它唯一和全部的职责就是搜集能够改善Dell产品、服务和流程的想法。
未充分利用的:与客户在一起
针对P&G用户开展的民族志调查无疑将规模巨大,需要花大量的时间在客户使用P&G产品的场所——办公室或家里。由此而得的洞察造就了如Swiffer这样的明星产品。在一个针对美国经理的调研中民族志调查对催生创新型解决方案的作用令人印象深刻,但其用途却并不广泛。
日本人用Genba或Gemba来表示造访客户所在的地方。Genba是所有事情发生的现场。这项技术不涉及调研,也不会把人放在仿造的环境中,比如说带有双向玻璃的焦点小组工作室。相反,它会使用一系列诸如观察、声音和视频接入工具。可能还会涉及到拜访客户。当所有数据结合起来之后客户的详细情况就清晰地呈现出来了。
这些技术强调了“现场”观察事情的重要性,试图让消费者回忆什么很有可能会导致错误的记忆。 以客户的观点和角度看问题可以让企业大开眼界。这些技术的挑战在于调查者本身必须受过极好的培训,能够观察到每一个重要的东西并将海量的数据破译成有用的信息。
被滥用的:调查与调研
调研是企业最常用的方法。而在线调研使搜集数据变得简单无比——低成本响应快。但很多调研却受使用方法的制约最终没能产生实质性效果。有两个方面值得关注:
设计非常糟糕的调研表。问题的用词、顺序以及使用的评分尺度都是非常有讲究的。用词不当的问题要么无法与受调者进行交流要么误导他们。调研的长度也要注意。我经常发现很多大型机构的在线调研非常非常长,以至于人们都没耐心把它做完了。我相信这种调研的未完成率一定很高。此外,还要注意评分的类型。
在最近一次针对保健领域的VoC调查中我们要求客户以5分为上限对一些属性的重要程度进行评价。然后我们又要求受调者把这些属性按等级次序排列,这样他们就要优化一下自己的选择。在5分的满分中大都数属性能得到至少4.2的平均分,这意味着每个属性都很重要。结果变成很难搞清楚到底谁真的重要。在评分问题上有一个属性被60%以上的样本评价为非常重要。而有些在评分中得到高分的属性在评级中却排得很靠后。评级有其限制,但当人们被告知只能选一到两样东西的时候他们就会把内心的真实想法说出来。西南航空就是这样做的。
采样。对于一个客户基础在数千人的企业来说,精心挑选大约200个左右能够反映其客户基础的样本其产生的结果精确率可以控制在+ ?C 6.9%以内。对于拥有数百万客户的消费品或大型服务企业而言400个左右的样本是比较理想的。样本的组成与样本数量一样重要。如果样本未能反映企业的消费群体,那么所有的统计都会变得毫无意义。
从声音到行动
我们公司的主打产品C2Metrix是一款能够通过网络、电话和写字板捕捉客户反馈的自动化企业反馈系统。然后由分析引擎对数据进行分析并将结果报告给互动式控制面板,也可以推送到桌面上。
在咨询方面,我们用大量的调研对它进行论证和补充。最近,我们要么专注于来自VoC调查的建议然后提供一份实施路线图,要么就直接介入到实施当中。比如说,一家身处医药领域的中型企业,它有很多个点。VoC显示各个点上的顾客体验不一致。这促使企业流程分析开始工作,以期创造更好的流程。通过完善从反馈到行动和改善的回路,VoC带来的利益得以实现。
太多的时候VoC项目无法带来进一步行动。于是客户提供反馈的积极性会下降,员工也不再关心这个项目。
技术降低了搜集客户反馈的成本。但太多信息,噪音多过真正的声音却是个大麻烦。所以系统性的VoC方法加上几个精心挑选的补充方法是必不可少的。持续的VoC项目一定会比一次性的效果要好。 请牢牢记住,何时以及如何响应反馈始终都是高级管理层的职责。
我们无从知道在被问及未来展望的时候Henry Ford到底有没有说过他的客户需要“更快的马”。但他的的确确说过:"任何顾客都可以把这辆车他想要的颜色,只要他是黑的,”这句名言揭示出消费者的偏好有时根本不是问题。但我最近正在了解的福特热卖车型F系列皮卡却有至少7种不同的颜色,时代已经变了。
关于作者
Ramesh Venkat是CeQuotia Consulting的创办人和总裁,该公司致力于客户体验管理与品牌表现。CeQuotia最近推出了一个叫做C2MetrixTM的多渠道客户体验管理系统。Ramesh是新斯科舍省哈里法克斯Sobe商学院原先的副院长如今的副教授。他的行业经验包括消费类产品、服务、零售和公共部门。Ramesh拥有Simon Fraser大学MBA学位以及英属哥伦比亚大学的营销学博士学位。他的调研、教学和咨询经验囊括客户满意度、客户体验、品牌战略和电子营销领域。他的一本有关于互联网营销的著作2001年被McGraw-Hill Ryerson出版。而关于品牌化客户体验的新书也即将由Springer出版。
G-CEM