2月23日消息,据报道,工信部日前向各地通信管理局等单位印发通知,进一步落实网站备案信息真实性核验工作。通知中涉及的备案核验试行方案明确规定,个人是网站的合格主办者;与此同时,网站备案将需要负责人提交彩色正面免冠照。
去年12月15日,工信部发出《关于进一步深入整治手机淫秽色情专项行动工作方案》的通知,要求进行网站备案时对“主办者身份信息当面核验、留存有效证件复印件,要对网站主体信息、联系方式和接入信息等进行审查”。为贯彻这一要求,工信部制定了《进一步落实网站备案信息真实性核验工作方案(试行)》,并于2月8日向各地通信管理局、CNNIC、互联网协会和三大运营商印发。
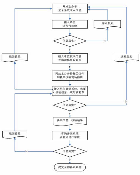
工信部也通过这一规定再度明确个人可以创办网站,而个人网站的主办者也将被视为网站负责人。通知中指出,网站主办者分为单位和个人。网站负责人本人需要携带核验所需证件原件、材料到接入服务单位备案现场办理核验手续。接入服务单位需在备案现场采集并留存网站负责人彩色正面免冠照。备案中心统一制作、提供带有标识的幕布作为拍照背景,照片应显示拍照时间和背景标识。
对于所提交的备案信息,各地通信管理局将在20个工作日内进行审核,合格的将下发备案号、接入单位实施网站接入。同时,接入单位应保证网站主办者的信息不泄露,承担对网站主办者提交材料的信息安全保密管理责任。
工信部要求各接入服务单位应在2010年2月底前设立现场核验网站备案信息部门,3月底前正式实施网站备案信息当面核验,基础电信企业4月起将对上述情况进行检查。2010年9月底前,要完成全部网站的备案信息真实性核验。
附件:网站备案信息真实性核验、审核工作流程图
