前言
排班是呼叫中心运营的核心工作,好的排班能平衡运营指标和员工需求,提升运营产能,降低人员流失率;针对排班而言是否仅仅代表一个排班动作?以笔者工作的呼叫中心为例,呼叫中心排班应该是体系化的工作,建立三段式排班管理模式,助力保障运营稳定发展。
.jpg)
一、排班前细化数据收集,提升话务预测准确率
全面做好年、月、日以及重大节假日话务数据收集,并关注业务或系统对话务产生影响的数据变化,为话务预测提供基础支撑;同时收集员工排班的共性和个性需求信息,受制于地域、员工习惯不同将直接影响排班班次设计以及排班轮班模式的差异化;例如:某呼叫中心大部分员工每天花费在上班路程时间在1-2小时或以上,但另一个呼叫中心提供集中宿舍,员工每天花费在上班路程时间在半小时以内,那么这两个呼叫中心班次以及排班模式将会有明显的差异。
话务预测包括两类:一是年度(长期)话务预测,二是短期话务预测。
长期话务预测是根据历史话务数据、公司通信客户数变化、公司业务发展计划来进行年度话务预测,长期话务预测在呼叫中心最终指导年度人员招聘计划、人员测算以及座席等资源测算工作。
短期话务预测一般指月、日、时段的预测,短期话务预测关键点是摸索规律性?行业不同所带来的规律性则不同,以笔者所在的呼叫中心为例,年度话务并未形成明显规律性,而月度和时段话务则呈现明显的规律性。

月度话务规律呈现U型,月初和月末话务需求偏高,月中话务需求偏低,主要受公司业务影响,月初为扣费、出账、开通集中日期,而月末则是扣费、停机、咨询以及取消集中日期。
时段话务规律呈现M型,午间和晚间时段为话务需求高峰,早间和下午时段则为全天话务的低谷,与客户作息时间和使用终端产品有直接关系。
在梳理出短期话务变化规律基础上,预测还必须关注以下影响因素:
1、 近期重大业务因素,例如:大型营销案上线,优惠业务短信群发等;
2、 特殊节日因素,例如:春节、国庆等;
3、 季节性变化因素,例如:夏季晚间需求高峰持续时间比冬季长,冬季需求则主要集中在白天时段;
4、 突发重大事件因素,例如:自然灾害、意外事故、系统割接、系统瘫痪等。
搭建话务预测模型是提升话务预测准确率的重要环节,各个呼叫中心均有建立起适合自身的一套预测模型,那么下面介绍一下笔者所在呼叫中心的话务预测模型;
本中心话务预测采取分层预测模式,针对月度话务预测采用移动加权平均法,预测数据取上年同期和近三个月话务数据,建立起月度预测模型:
n月的值=去年同月*a1+(n-3)月的值*a2+(n-2)月的值*a3+(n-1)月的值*a4
注:通过历史数据模拟测算,其中a1=0.055,a2=0.185,a3=0.315,a4=0.445;在移动加权平均法基础上,剔除历史数据异常日期,并再根据近期话务变化趋势进行预测调整,修正周期为一周左右。
日和时段话务预测则是在月度预测基础上,采用占比分配率法,由于日和时段话务存在较为明显规律性,日和时段话务占比相对固定,在精确月度话务预测基础上,日和时段预测准确率得到保障;在日和时段预测过程中同样区分忙日和闲日话务占比差异,故而预测按忙日和闲日预测,同时可满足分地市、分品牌预测,为排班资源测算提供了对应关联信息。

表1:日和时段话务占比数据分布图
二、排班中制定规则、优化班次,提升排班吻合度
首先,制定排班规则。在排班过程中无论是系统排班还是手工排班,必须赋予明确的规则才能做到排班的公平和合理;排班规则一般会考虑运营发展、团队建设以及员工需求三方面,针对运营发展需明确排班工时、连续上班天数以及白夜班分配比例等;团队建设则更加关注班组统一排班还是分散排班,以满足团队氛围营造和技能提升工作;而员工需求端则明确双休平均分配、节日平均分配以及特殊班次配置等。
其次,确定班次。根据时段话务规律以及资源配置情况,并结合排班规则,高效的呼叫中心班次一般按间隔15-30分钟区分,一般班次间隔不宜超过1小时,这样可避免大批人员集体下班离线导致对服务水平的急剧影响,因此可通过增加班次来满足运营需求,班次可包括:早班、白班、晚班、两头班、中晚班、小夜班、大夜班等等;但是,在考虑员工接受程度以及容易操作方面,班次设计还需考虑以下因素:
1、 每日班次时长,不宜过长或过短,一般以6-8小时为宜;
2、 班次需考虑用餐时间分配,根据地域以及员工习惯不同,用餐时长和班次相匹配,例如:白班一般为8小时班次,员工希望午餐时长为2小时,用餐之后可午休1小时,而晚班的晚餐时长为1小时,可尽早下班,缩短上班时长跨度等等。
3、 班次连续性和班次衔接时长需在员工可接受范围内,是否采用按月、周倒班?还是不固定班次倒班?则需根据不同地域员工特性去规划和调整。
最后,排班调整。通过实际出来的排班资源数与需求资源数做吻合度测算,是否达到吻合度目标值?如果时段吻合度未达到要求,则手工调整优化班次,以此提升时段排班吻合度。
三、排班后搭建配套机制,提升排班整体成效
实际运营中员工会出现缺勤、借调、培训、福利假等行为,同时运营指标或人员指标出现异动下,有无监控和激励措施?因此排班后的管理工作显得同样重要。为做好一系列的排班后向工作,笔者所在呼叫中心开展以下措施:
1、 建立考勤和资源监控平台,加强资源管理
员工没有按照班表上班,即是排班上的一种损耗,所以这些考勤信息必需通过考勤系统进行明细登记;对于非客观因素造成的损耗,例如迟到、请假、故意延迟入线等情况,都必需要通过相关考勤管理,以保证绝大部分员工都是按照计划内的班表上班,这样才能保证现场运营能正常运作。另外,资源监控平台可以与考勤系统相结合,实时监控到员工状态情况,针对人员异常状态作出及时管控。
2、 搭建排班沟通平台,提升排班透明度
通过建立季度排班沟通会、月度排班需求调研、定期员工意见收集、季度排班调研以及排班BBS论坛等渠道,实现排班沟通无障碍,及时收集排班意见并优化排班模式,提升排班透明度以及排班公平性。
3、 设立排班激励措施,提高排班满意度
以保障运营需求和满足员工需求为目标,建立运营指标应急保障指数为基础的激励措施,实现指数兑换排班奖励(包括:制定休息日期、换班申请等)和优先年假等奖励,提高员工排班满意度,并为运营稳定保驾护航。
4、制定排班评估体系,彰显排班成效
结合排班过程以及运营指标的要求,排班成效评估因子应该包括预测准确率、排班吻合度、员工满意度以及指标均衡度;以笔者所在呼叫中心为例,排班成效应该涉及以下5项因子:

表2:排班成效评估指标
四、未来排班管理中的思考
作为呼叫中心排班人员,未来排班管理中的突破点是运营要求和员工需求矛盾的缓解,优化点则是配备功能齐全的排班系统。
首先:笔者认为运营需求和员工需求是无法彻底解决的问题,最大程度缩小之间的分歧和差距,可做到三项原则:
公平原则:排班师开展大量的数据收集,包括员工需求收集,以保障运营基础上建立起规范的排班规则,实现排班模式公平性;
互通原则:排班师要与上级领导、呼叫中心班组长建立多渠道的沟通体系,了解员工实际需求,反馈排班中存在的问题和困难,并制定相应的解决措施,同时引导班组长做好员工解释、情绪管理工作,落实信息互通共享;
有偿原则:针对员工意愿不高的班次,而运营又是需要的,则可以执行有偿专职班次解决,减少非专职员工上该班次的频次;同时对高绩效员工可开展排班有偿奖励,例如:自主排班、固定行政班等。
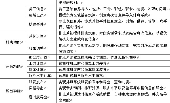
其次:基于笔者所在呼叫中心使用的排班系统,主要功能包括预测、排班、假期管理、换班以及遵时度监控,而实际生产运营中系统存在支撑不足,预测准确率不高等弊端,那么通过系统实践和从事排班工作的经验出发,笔者认为排班系统应至少包括五大模块,方可高效支撑排班工作。


表3:排班系统框架设想
感言
有人说排班是博弈的过程,笔者认为排班是一门艺术,没有最好,只有更好。排班是一个没有结束日期的项目,面对各种各样的需求,可以通过以上方法,把握好排班的标准,一步一步将排班工作走向规范化、标准化和人性化,这样才可以保证结果偏差性减少,使得排班更科学、更合理。