前言
排班是呼叫中心运营的核心工作,好的排班能平衡运营指标和员工需求,提升运营产能,降低人员流失率。针对排班而言,是否仅仅代表一个排班动作?以笔者工作的呼叫中心为例,呼叫中心排班应该是体系化的工作,建立三段式排班管理模式,助力保障运营稳定发展。

一、排班前细化数据收集,提升话务预测准确率
全面做好年、月、日以及重大节假日话务数据收集并关注业务或系统对话务产生影响的数据变化,为话务预测提供基础支撑;同时收集员工排班的共性和个性需求信息,受制于地域、员工习惯不同将直接影响排班班次设计以及排班轮班模式的差异化;例如某呼叫中心大部分员工每天花费在上班路程时间在1~2小时或以上,但另一个呼叫中心提供集中宿舍,员工每天花费在上班路程时间在半小时以内,那么这两个呼叫中心班次以及排班模式将会有明显的差异。
话务预测包括两类:一是年度(长期)话务预测,二是短期话务预测。
长期话务预测是根据历史话务数据、公司通信客户数变化、公司业务发展计划来进行年度话务预测,长期话务预测在呼叫中心最终指导年度人员招聘计划、人员测算以及座席等资源测算工作。
短期话务预测一般指月、日、时段的预测,短期话务预测关键点是摸索规律性?行业不同所带来的规律性则不同,以笔者所在的呼叫中心为例,年度话务并未形成明显规律性,而月度和时段话务则呈现明显的规律性。

月度话务规律呈现U型,月初和月末话务需求偏高,月中话务需求偏低,主要受公司业务影响,月初为扣费、出账、开通集中日期,而月末则是扣费、停机、咨询以及取消集中日期。
时段话务规律呈现M型,午间和晚间时段为话务需求高峰,早间和下午时段则为全天话务的低谷,与客户作息时间和使用终端产品有直接关系。
在梳理出短期话务变化规律基础上,预测还必须关注以下影响因素:
1、 近期重大业务因素,例如大型营销案上线、优惠业务短信群发等;
2、 特殊节日因素,例如春节、国庆等;
3、 季节性变化因素,例如夏季晚间需求高峰持续时间比冬季长,冬季需求则主要集中在白天时段;
4、 突发重大事件因素,例如自然灾害、意外事故、系统割接、系统瘫痪等。
搭建话务预测模型是提升话务预测准确率的重要环节,各个呼叫中心均有建立起适合自身的一套预测模型,那么下面介绍一下笔者所在呼叫中心的话务预测模型。
本中心话务预测采取分层预测模式,针对月度话务预测采用移动加权平均法,预测数据取上年同期和近三个月话务数据,建立起月度预测模型:
n月的值=去年同月*a1+(n-3)月的值*a2+(n-2)月的值*a3+(n-1)月的值*a4
注:通过历史数据模拟测算,其中a1=0.055,a2=0.185,a3=0.315,a4=0.445;在移动加权平均法基础上剔除历史数据异常日期,并再根据近期话务变化趋势进行预测调整,修正周期为一周左右。
日和时段话务预测则是在月度预测基础上采用占比分配率法,由于日和时段话务存在较为明显规律性,日和时段话务占比相对固定,在精确月度话务预测基础上日和时段预测准确率得到保障;在日和时段预测过程中同样区分忙日和闲日话务占比差异,故而预测按忙日和闲日预测,同时可满足分地市、分品牌预测,为排班资源测算提供了对应关联信息(如表1)。

表1:日和时段话务占比数据分布图
二、排班中制定规则、优化班次,提升排班吻合度
首先,制定排班规则。在排班过程中无论是系统排班还是手工排班,必须赋予明确的规则才能做到排班的公平和合理;排班规则一般会考虑运营发展、团队建设以及员工需求三方面,针对运营发展需明确排班工时、连续上班天数以及白夜班分配比例等;团队建设则更加关注班组统一排班还是分散排班,以满足团队氛围营造和技能提升工作;而员工需求端则明确双休平均分配、节日平均分配以及特殊班次配置等。
其次,确定班次。根据时段话务规律以及资源配置情况,并结合排班规则,高效的呼叫中心班次一般按间隔15~30分钟区分,一般班次间隔不宜超过1小时,这样可避免大批人员集体下班离线导致对服务水平的急剧影响,因此可通过增加班次来满足运营需求,班次可包括早班、白班、晚班、两头班、中晚班、小夜班、大夜班等等;但在考虑员工接受程度以及容易操作方面,班次设计还需考虑以下因素:
1、 每日班次时长不宜过长或过短,一般以6~8小时为宜;
2、 班次需考虑用餐时间分配,根据地域以及员工习惯不同,用餐时长和班次相匹配,例如白班一般为8小时班次,员工希望午餐时长为2小时,用餐之后可午休1小时,而晚班的晚餐时长为1小时,可尽早下班,缩短上班时长跨度等等。
3、 班次连续性和班次衔接时长需在员工可接受范围内,是否采用按月、周倒班?还是不固定班次倒班?则需根据不同地域员工特性去规划和调整。
最后,排班调整。通过实际出来的排班资源数与需求资源数做吻合度测算,是否达到吻合度目标值?如果时段吻合度未达到要求,则手工调整优化班次,以此提升时段排班吻合度。
三、排班后搭建配套机制,提升排班整体成效
实际运营中员工会出现缺勤、借调、培训、福利假等行为,同时运营指标或人员指标出现异动的情况下有无监控和激励措施?因此排班后的管理工作显得同样重要。为做好一系列的排班后向工作,笔者所在呼叫中心开展以下措施:
1、 建立考勤和资源监控平台,加强资源管理
员工没有按照班表上班是排班上的一种损耗,所以这些考勤信息必需通过考勤系统进行明细登记;对于非客观因素造成的损耗,例如迟到、请假、故意延迟入线等情况,都必需要通过相关考勤管理,以保证绝大部分员工都是按照计划内的班表上班,这样才能保证现场运营能正常运作。另外,资源监控平台可以与考勤系统相结合,实时监控到员工状态情况,针对人员异常状态作出及时管控。
2、 搭建排班沟通平台,提升排班透明度
通过建立季度排班沟通会、月度排班需求调研、定期员工意见收集、季度排班调研以及排班BBS论坛等渠道实现排班沟通无障碍,及时收集排班意见并优化排班模式,提升排班透明度以及排班公平性。
3、 设立排班激励措施,提高排班满意度
以保障运营需求和满足员工需求为目标,建立运营指标应急保障指数为基础的激励措施,实现指数兑换排班奖励(包括制定休息日期、换班申请等)和优先年假等奖励,提高员工排班满意度,并为运营稳定保驾护航。
4、制定排班评估体系,彰显排班成效
结合排班过程以及运营指标的要求,排班成效评估因子应该包括预测准确率、排班吻合度、员工满意度以及指标均衡度;以笔者所在呼叫中心为例,排班成效应该涉及以下5项因子(如表2):

表2:排班成效评估指标
四、未来排班管理中的思考
作为呼叫中心排班人员,未来排班管理中的突破点是运营要求和员工需求矛盾的缓解,优化点则是配备功能齐全的排班系统。
首先:笔者认为运营需求和员工需求是无法彻底解决的问题,最大程度缩小之间的分歧和差距,可做到三项原则:
公平原则:排班师开展大量的数据收集,包括员工需求收集,以保障运营基础上建立起规范的排班规则,实现排班模式公平性;
互通原则:排班师要与上级领导、呼叫中心班组长建立多渠道的沟通体系,了解员工实际需求,反馈排班中存在的问题和困难,并制定相应的解决措施,同时引导班组长做好员工解释、情绪管理工作,落实信息互通共享;
有偿原则:针对员工意愿不高的班次,而运营又是需要的,则可以执行有偿专职班次解决,减少非专职员工上该班次的频次;同时对高绩效员工可开展排班有偿奖励,例如自主排班、固定行政班等。
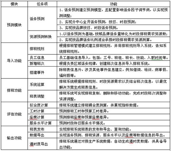
其次:基于笔者所使用的排班系统,主要功能包括预测、排班、假期管理、换班以及遵时度监控,而实际生产运营中系统支撑存在一定不足,通过实践和排班经验出发,笔者认为排班系统应至少包括五大模块,方可高效支撑排班工作(图表3)。

表3:排班系统框架设想
感言
有人说排班是博弈的过程,笔者认为排班是一门艺术,没有最好,只有更好。排班是一个没有结束日期的项目,面对各种各样的需求,可以通过以上方法把握好排班的标准,一步一步将排班工作走向规范化、标准化和人性化,这样才可以保证结果偏差性减少,使得排班更科学、更合理。作者单位为广东移动佛山客户中心